中国人事考试网明确规定,一级建造师报考人员原则上应在工作地或居住地报名参加考试。因此,请大家在报名时选择并确认好自己的报考所在地。
另外,各省考务通知中也会发布报名归属地要求。有个别省份报考要求也会有所不同,请考生以本省的考务通知要求为准。
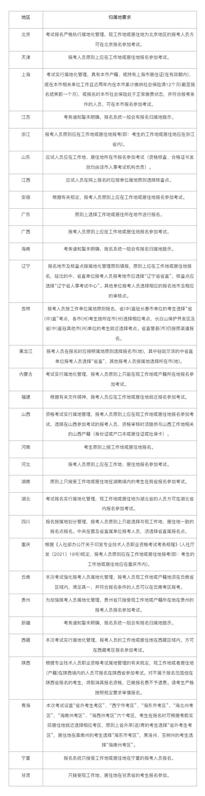
报名归属地详情

工作地、居住地、户籍地怎么区分
◆ 工作地:一般是指考生所在岗位的具体地理位置,实质上就是所谓的合同履行地。
◆ 居住地:一般是指考生连续居住一定合理期限(一般是一年以上)的地方,具体标准以当地人事考试机构的要求为准。
◆ 户籍地:一般是指考生家庭户口簿上登记的户口所在地。
不按规定跨地区报考会有哪些影响
◆ 考试报名无效,已缴费用不予退还;
◆ 取得成绩的,当次全部科目考试成绩无效处理;
◆ 按虚假承诺处理。
注意:各地区对不符合属地报名要求考生的处理结果以当地人事考试机构的考务通知为准。
一建跨省报考需要办理什么手续?成绩有效吗?
◆ 官方回复:若您报考时工作地或居住地在我省且符合报考条件,可在我省报考,关于成绩问题,因一级建造师执业资格考试属国家考试,您在任何省份取得的成绩在其他省份均有效,到我省报名参加考试,无须办理手续。
根据中国人事考试网的通知,2026年一级建造师考试的预计报名时间为6月17日至7月12日。但各地的具体报名时间可能会有所不同,以当地人事考试机构的通知为准。
